多梳家族蛋白(polycomb group proteins,pcG)由多梳复合物pRC1和pRC2组成,通过组蛋白修饰调节基因表达水平。最近有关pRC1和pRC2对肿瘤干细胞的重要作用研究崭露头角,但其对神经干/祖细胞(neural stem/progenitor cells,NSpCs)的功能在很大程度上仍为未知。

抢先了解miRNA研究领域最新版产品手册,详情请咨询

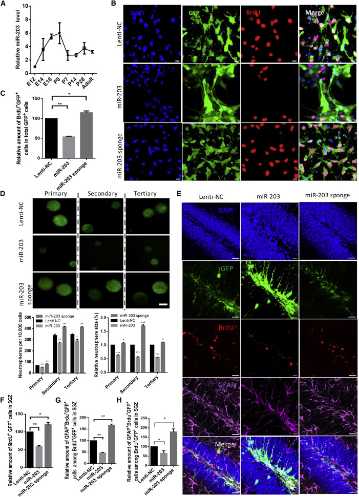
最近,中科院动物研究所、国家重点实验室干细胞和生殖生物学刘长梅和滕兆乾研究团队发现了一个新的表观遗传信号轴(由pRC1,microRNA和pRC2构成)可调节NSpCs自我更新和增殖。

研究人员构建了Ezh2(pRC2关键零件)条件基因敲除小鼠模型,发现Ezh2基因功能丧失导致了NSpCs自我更新和增殖能力下降。


随后研究人员发现,Ezh2能抑制对增殖和更新起负调控作用的miR-203表达,但可促进神经元分化能力。立即索取吉凯基因慢病毒/腺病毒/AAV等相关病毒产品服务操作指南


此外,研究表明Bmi1(pRC1组件)是miR-203直接下游靶点,异位过表达BMI1可拯救因miR-203过表达导致的自我更新和增殖缺陷。


由于pcG蛋白和microRNAs往往协同表达,因此,滕和刘等人在NSpCs中的发现,对其他细胞和癌组织也具重要意义。

原文标题:MiR-203 Interplays with polycomb Repressive Complexes to Regulate the proliferation of Neural Stem/progenitor Cells