上海交通大学医学院附属新华医院普外科暨上海交通大学医学院胆道疾病研究所、上海胆道疾病研究中心、上海市胆道疾病重点实验室(筹)刘颖斌教授团队在原发性胆囊癌研究领域再次取得重大突破。6月29日,国际知名学术期刊《胃肠病》(GUT,影响因子17.016)发表了题为《胆囊癌中的ERBB2/ERBB3突变可以促进pD-L1介导的免疫逃逸,一项基于全外显子测序的研究》(Genomic ERBB2/ERBB3 mutations promote pD-L1-mediated immune escape in gallbladder cancer: a whole-exome sequencing analysis)的最新研究成果,通过对胆囊癌免疫逃逸机制的新发现,为胆囊癌靶向治疗联合免疫治疗提供了理论依据。

胆囊癌具有恶性程度高、对放化疗不敏感等生物学特征,目前治疗主要依靠手术,总体预后极差。近年来我国胆囊癌发病率和死亡率均呈现明显上升趋势,调查显示,80%以上的胆囊癌患者生存不足一年,五年生存率仅为5%。因此明确胆囊癌的分子分型、寻找早期高敏靶标,对有效预防和治疗胆囊癌极为重要。刘颖斌教授长期专注于胆囊癌基础及临床研究,运用全基因组外显子和靶向测序技术国际上首次系统阐述胆囊癌基因突变谱,发现驱动胆囊癌发生发展的关键基因和信号通路,揭示ErbB信号通路的突变与胆囊癌病人预后正相关,该成果于2014年7月6日在国际学术期刊《自然—遗传学》在线发表。

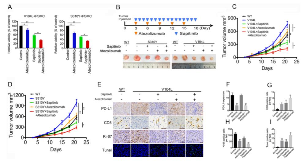
在此基础之上,刘颖斌教授团队扩大样本量继续深入挖掘胆囊癌致病机制,除了再次证明前次结果的可信度,更重要的是发现ERBB2/ ERBB3 基因突变明显促进胆囊癌细胞的增殖和转移,并与胆囊癌的预后正相关;随后利用芯片、生物信息学分析、药物干预等技术发现ERBB2/ ERBB3 基因突变可以通过pi3k/Akt信号通路上调pD-L1表达,进一步抑制正常T细胞介导的细胞毒性作用,从而促进了胆囊癌免疫逃逸和肿瘤的进展。

由于ERBB2/ERBB3在多种肿瘤中异常激活,因此成为较为理想的抗癌药物靶标,多种ERBB受体的靶向药物已进入临床使用或处于临床试验阶段。另外,肿瘤免疫逃逸机制一直是制约肿瘤免疫治疗效果的重要因素,然而目前基于pD-L1的治疗措施仍存在对肿瘤免疫逃逸相关抗体缺乏可靠生物标志物、响应率低和副作用多等问题。

肿瘤治疗中,多种治疗方法或药物的联合应用往往具有协同效应,在降低药物不良反应的同时, 增强抗肿瘤活性。这项研究为胆囊癌靶向治疗联合免疫治疗提供理论依据;基于这一重要发现,有望发现胆囊癌预防和治疗的新途径;也对未来进一步改善胆囊癌治疗现状、开展胆囊癌综合治疗具有很大的引领作用。

该项研究由刘颖斌教授团队、复旦大学生物医学研究院浦东医院刘赟副教授、复旦大学中山医院刘厚宝教授团队以及东方肝胆外科医院的周伟平教授、姜小清教授团队、西安交通大学附属第一医院刘昌教授团队协作完成,并得到了国家自然科学基金委、上海市科委、上海市胆道疾病重点实验室等的基金资助。此项成果也充分展示了多中心、多学科团体合作开展科学研究的优越性。

原文标题:

Genomic ERBB2/ERBB3 mutations promote pD-L1-mediated immune escape in gallbladder cancer: a whole-exome sequencing analysis
https://gut.bmj.com/content/early/2018/06/27/gutjnl-2018-316039